Here is a list of all the hardware and software that I use on a regular basis: Both for this site and in my personal life. I’ve always enjoyed reading other people’s list and researching what will fit my needs (or just be rad to have). So I wanted to make and share my own list.
And now there is a snazzy video tour of the space and gear as well. I hope you enjoy.
Computer
I use both a Space Gray MacBook Pro (16-inch, 2023) with a M2 Pro 12-Core CPU, 19-Core GPU with 16GB of unified memory and a 512GB SSD and a pink/red iMac (24-inch, M1, 2021) with 16GB of unified memory and a 2TB SSD. The MacBook Pro is plugged into my LG 24QP500-B 24” monitor through a CalDigit T3 Dock. The iMac uses an Anker Thunderbolt 3 Docking Station. I back my computer and my five external drives to BackBlaze.
I use an Apple Magic Keyboard with Touch ID, a Logitech MX Master 3, and a Magic Trackpad, but I still have a Keychron K2 Keyboard with red switches. I also have a Canon TS9120, which is a nifty printer.
Cameras and Microphones
My main microphone is a Shure Beta 87A microphone plugged into a Zoom H6 with a USB Micro to USB-C cable. I use Audio-Technica ATH-M40X headphones to listen through the H6.
I also have a few microphones I use when I’m on-site filming for one of my jobs. I have a Sennheiser AVX-MKE2, a Rode Wireless GO gen 1, and a Rode NTG-2 Shotgun mic.
I have a Canon 90D for filming with the kit 18-55mm and 55-250mm lenses. I use a Sigma F1.8 18-35mm zoom now with the creamiest bokeh. I also got my Dad’s old Minolta lenses and bought an adapter plate for Canon: those lenses are a 28mm prime and a 50mm prime.
For my iMac, I use my iPhone 15 Pro Max with Camo. I use an Elgato pop-up green screen for live streams.
Video Games
As for modern consoles, I currently have a PS5 Pro, a PS5 with a 1TB SSD installed, a Xbox Series X, and a Nintendo Switch 2. In the realm of VR gaming, I am rocking a PS VR2 and a Meta Quest 3S. I suppose a PS Portal is also current, but is it a console or a controller?
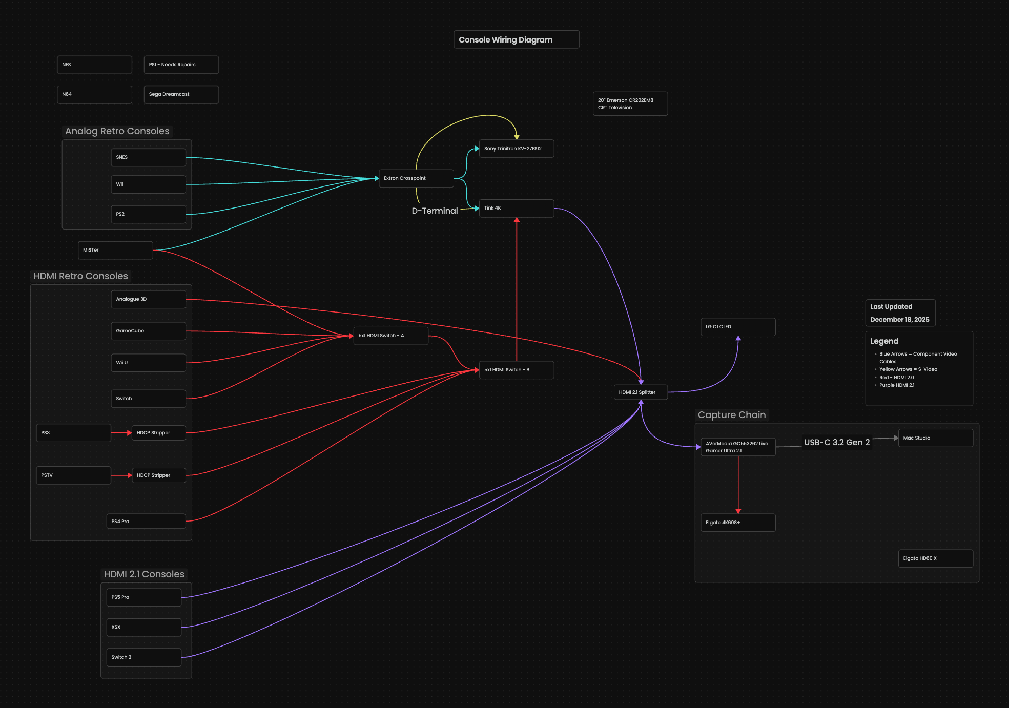
My more “retro” consoles include a NES, a SNES, two N64 consoles, two GameCube consoles, two Wii consoles, a Wind Waker HD-themed Wii U, The Legend of Zelda: Tears of the Kingdom-themed Nintendo Switch OLED with a 256GB micro SD card, a couple of Game Boy handhelds, a Game Boy Color, Advance, Micro, a Nintendo DS Lite, a modded Majora's Mask-themed New Nintendo 3DS XL, a PS1, a PS2 fat and a PS2 slim, a PS3, a The Last of Us Part II-themed PS4 Pro, PS VR, a PSP-1000, a PS Vita 1000, a PS TV, a Sega Dreamcast, a MiSTer FPGA console, and an Analogue 3D. I also have a Super NES Classic Edition and a PlayStation Classic lying around.
For capturing game footage, I have an AVerMedia GC5532G2 Live Gamer Ultra 2.1, an Elgato 4K60S+, and an Elgato Game Capture HD. I keep the older model around for its ability to capture analog video from older game systems.
The TV I use is a LG C1 55″ 4K OLED plugged into an LG 2.1 soundbar. You can read about my previous TV—the LG C9—should you so desire.
I also have a Sony Trinitron KV-27FS12 that my wife graciously lets me keep for my older consoles. I picked up a 20'' Emerson CR202EM8 CRT for free at a local thrift shop. It just has composite and S-video, which gives both me and the video signal a warm and fuzzy feeling. I use an Extron Crosspoint Matrix Switch to spit out the video signal from my analog consoles to all the TVs. Now I don’t have to choose between playing off a CRT or plugging into my RetroTINK 4K for crispy upscaled capture. Here's how I wire it all up to my TV.

Change Log
Removed the Elgato HD 60 X capture card. Refined some grammar.
Update (12/18/2025):
Added Analogue 3D and updated the wiring diagram. The N64 was removed from the setup and replaced with the Analogue 3D. My HDMI 2.1 switch died, so I am back to hotswapping into the HDMI 2.1 splitter.
Update (8/5/2025):
Added details about the MacBook Pro 16'' M2 Pro. Specified themed consoles/editions.
Update (7/25/2025):
Picked up a Dreamcast. Never owned a Sega console before.
Update (6/30/2025):
Update (6/12/2025):
Added the Nintendo Switch 2, which put the Switch OLED down with the other Nintendo consoles. Added a console wiring diagram by exporting an Obsidian Canvas file as a PNG. I'll update that when wiring changes are made.
Update (4/8/2025):
Removed the mention of the RetroTINK 5X-Pro. That was sold to help pay for the PS5 Pro. Added an Elgato 4K X capture card to the set up. Added the 20'' Emerson CR202EM8 CRT that I grabbed in the summer of 2024. 😅 Paving the way for Switch 2 this summer. I also realized that my VR devices were not on this page, so I added my PlayStation VRs and my Meta Quest. PS Portal got a mention too. BIG UPDATE.
Update (11/11/2024):
Added the PS5 Pro.
Update (04/07/2024):
Cleaned up some outdated jokes/references and formatting for the new backend migration. Added the RetroTINK 4K.
Update (9/13/2023):
Goodbye Pixel 7, hello Zelda Switch OLED! I added the Extron switch as well. I’ve now written out a list of all my consoles, plus added the most recent video tour of the space as well.
Update (11/7/2022):
Swapped my normal Switch OLED for the Splatoon 3 model. Added the iPad Pro, Pixel 7, and the range of camera lenses. Big updates to the office, studio, nursery lately.
Update (06/20/2022):
Another overdue update. A few dead pixels and a warranty turned my LG C9 into an LG C1. I’ve also upgraded to a Switch OLED, sold one capture card for an upgrade, and a finally replaced my 10-year-old monitor. I also bought a RetroTINK 5X. I really need to update this more frequently.
Update (08/26/2021):
I totally forgot to swap out the MacBook Pro with the M1 iMac.
Update (05/09/2021):
Long overdue for an update on all sorts of equipment and consoles. Added a cameras and microphone section as well. Also included links to equipment for those that are curious.